Product Ecosystem

  • Divisions Maintenance Group

Divisions Maintenance Group (DMG) is a facilities management service for national retail giants such as: Amazon, Walmart, Kroger. Focused in producing uninterrupted peace of mind throughout the complete life cycle of interior and exterior building maintenance.

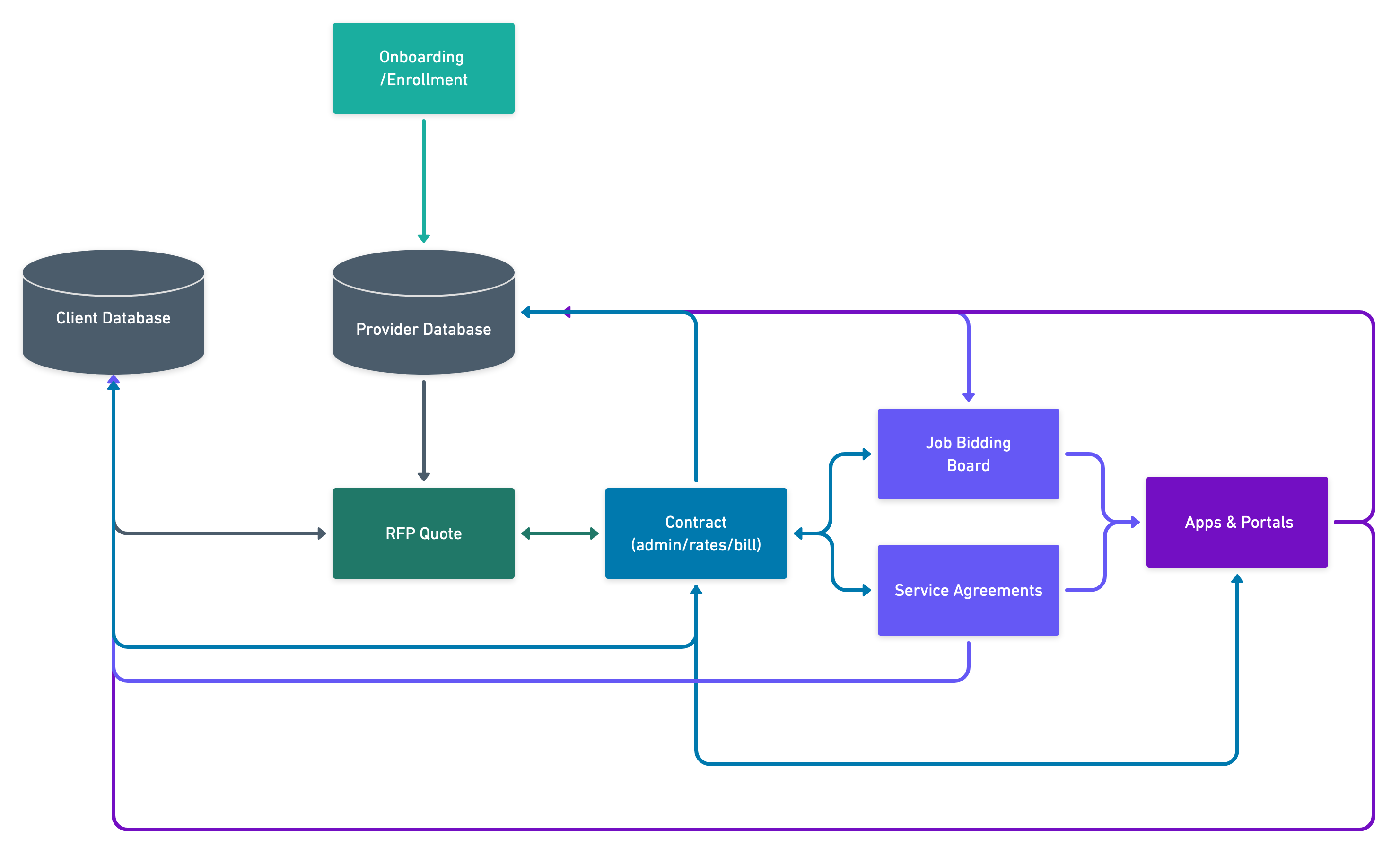
Ecosystem - ver 1

In first 30 days, interviewed users and developers to document the product ecosystem to easily communicate to all stakeholders the full process.

Users

Identified internal and external users types and key needs.

Ecosystem - ver 2

In just 5 months the product and engineering team grew 3 times in size and a need indicate how a centralized system.