Arianne
Archer
About Me
Resume
Portfolio
Contact
Portfolio
My Works
All
Product Design
Print
iPad
Design Systems
DMG
Design System
DMG
Concept
DMG
Concept
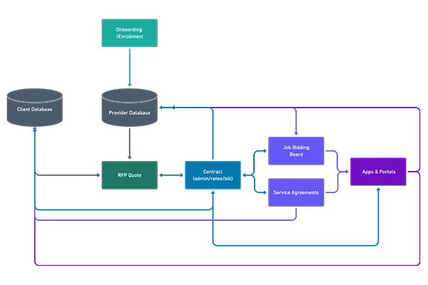
DMG
Service Map
Ipad MVP
Prototype
Sports On Air Graphics
UI | UX
Live Sports OAM
UI | UX
Track & Field Race Manager
UI | UX
Team Pages
Pattern Lab
User Profile
UI | UX
Angela Davis
Print
Vehicle Wrap
Print